سیستم ارتباط با مشتریان
سیستم ارتباط با تامین کنندگان
سیستم سهام
فـا
Company Overview
Khorasan Steel at a glance
History
Policies
Health, Safety and Environment
Sales
Contact Info
Auction
certificate
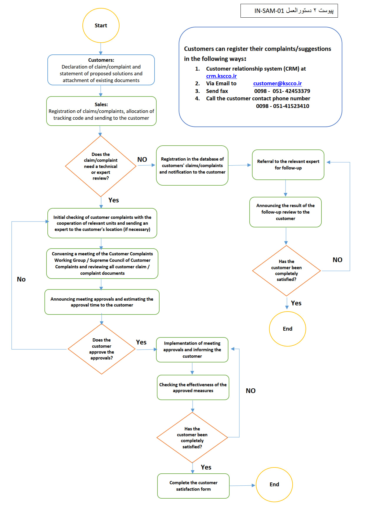
Customer complaints / claim diagram
Products
Plain Rebar
Ribbed Rebar
QC Labs
Billet
Briquettes
Sponges
Pellets
Purchase
Contact Info
Purchase of Raw Materials and Energy
Contracts and Customs Affairs
Public Relations
Gallery
Contact Us
News
Localization
Communicate with the localization unit
virtual exhibition
Customer complaints / claim diagram
Sales
Contact Info
Auction
certificate
Customer complaints / claim diagram